
@SpringBootApplication
public class Application {
public static void main(String[] args) {
SpringApplication.run(Application.class, args);
}
}
从上面代码可以看出,Annotation定义(@SpringBootApplication
)和类定义(SpringApplication.run
)最为耀眼,所以要揭开SpringBoot的神秘面纱,我们要从这两位开始就可以了。
一、SpringBootApplication背后的秘密
@SpringBootApplication注解是Spring Boot的核心注解,它其实是一个组合注解:
@Target(ElementType.TYPE)
@Retention(RetentionPolicy.RUNTIME)
@Documented
@Inherited
@SpringBootConfiguration
@EnableAutoConfiguration
@ComponentScan(excludeFilters = {
@Filter(type = FilterType.CUSTOM, classes = TypeExcludeFilter.class),
@Filter(type = FilterType.CUSTOM, classes = AutoConfigurationExcludeFilter.class) })
public @interface SpringBootApplication {
...
}
虽然定义使用了多个Annotation进行了原信息标注,但实际上重要的只有三个Annotation:
@Configuration
(@SpringBootConfiguration
点开查看发现里面还是应用了@Configuration
)@EnableAutoConfiguration@ComponentScan
即 @SpringBootApplication
= (默认属性)@Configuration
+ @EnableAutoConfiguration
+ @ComponentScan
。
所以,如果我们使用如下的SpringBoot启动类,整个SpringBoot应用依然可以与之前的启动类功能对等:
@Configuration
@EnableAutoConfiguration
@ComponentScan
public class Application {
public static void main(String[] args) {
SpringApplication.run(Application.class, args);
}
}
每次写这3个比较累,所以写一个@SpringBootApplication
方便点。接下来分别介绍这3个Annotation。
1、@Configuration
这里的@Configuration
对我们来说不陌生,它就是JavaConfig形式的Spring Ioc容器的配置类使用的那个@Configuration
,SpringBoot社区推荐使用基于JavaConfig的配置形式,所以,这里的启动类标注了@Configuration
之后,本身其实也是一个IoC容器的配置类。
举几个简单例子回顾下,XML跟config配置方式的区别:
(1)表达形式层面
基于XML配置的方式是这样:
<?xml version="1.0" encoding="UTF-8"?>
<beans xmlns="http://www.springframework.org/schema/beans"
xmlns:xsi="http://www.w3.org/2001/XMLSchema-instance"
xsi:schemaLocation="http://www.springframework.org/schema/beans http://www.springframework.org/schema/beans/spring-beans-3.0.xsd"
default-lazy-init="true">
<!--bean定义-->
</beans>
而基于JavaConfig的配置方式是这样:
@Configuration
public class MockConfiguration{
//bean定义
}
任何一个标注了@Configuration
的Java类定义都是一个JavaConfig配置类。
(2)注册bean定义层面
基于XML的配置形式是这样:
<bean id="mockService" class="..MockServiceImpl">
...
</bean>
而基于JavaConfig的配置形式是这样的:
@Configuration
public class MockConfiguration{
@Bean
public MockService mockService(){
return new MockServiceImpl();
}
}
任何一个标注了@Bean
的方法,其返回值将作为一个bean定义注册到Spring的IoC容器,方法名将默认成该bean定义的id。
(3)表达依赖注入关系层面
为了表达bean与bean之间的依赖关系,在XML形式中一般是这样:
<bean id="mockService" class="..MockServiceImpl">
<propery name ="dependencyService" ref="dependencyService" />
</bean>
<bean id="dependencyService" class="DependencyServiceImpl"></bean>
而基于JavaConfig的配置形式是这样的:
@Configuration
public class MockConfiguration{
@Bean
public MockService mockService(){
return new MockServiceImpl(dependencyService());
}
@Bean
public DependencyService dependencyService(){
return new DependencyServiceImpl();
}
}
如果一个bean的定义依赖其他bean,则直接调用对应的JavaConfig类中依赖bean的创建方法就可以了。
@Configuration
:提到@Configuration
就要提到他的搭档@Bean
。使用这两个注解就可以创建一个简单的spring配置类,可以用来替代相应的xml配置文件。
<beans>
<bean id = "car" class="com.test.Car">
<property name="wheel" ref = "wheel"></property>
</bean>
<bean id = "wheel" class="com.test.Wheel"></bean>
</beans>
相当于:
@Configuration
public class Conf {
@Bean
public Car car() {
Car car = new Car();
car.setWheel(wheel());
return car;
}
@Bean
public Wheel wheel() {
return new Wheel();
}
}
@Configuration
的注解类标识这个类可以使用Spring IoC容器作为bean定义的来源。
@Bean
注解告诉Spring,一个带有@Bean的注解方法将返回一个对象,该对象应该被注册为在Spring应用程序上下文中的bean。
2、@ComponentScan
@ComponentScan
这个注解在Spring中很重要,它对应XML配置中的元素,@ComponentScan
的功能其实就是自动扫描并加载符合条件的组件(比如@Component
和@Repository
等)或者bean定义,最终将这些bean定义加载到IoC容器中。
我们可以通过basePackages等属性来细粒度的定制@ComponentScan
自动扫描的范围,如果不指定,则默认Spring框架实现会从声明@ComponentScan
所在类的package进行扫描。
注:所以SpringBoot的启动类最好是放在root package下,因为默认不指定basePackages。
3、@EnableAutoConfiguration
个人感觉@EnableAutoConfiguration
这个Annotation最为重要,所以放在最后来解读,大家是否还记得Spring框架提供的各种名字为@Enable
开头的Annotation定义?比如@EnableScheduling、@EnableCaching、@EnableMBeanExport
等,@EnableAutoConfiguration
的理念和做事方式其实一脉相承,简单概括一下就是,借助@Import
的支持,收集和注册特定场景相关的bean定义。
@EnableScheduling
是通过@Import将Spring调度框架相关的bean定义都加载到IoC容器。@EnableMBeanExport
是通过@Import将JMX相关的bean定义加载到IoC容器。
而@EnableAutoConfiguration
也是借助@Import的帮助,将所有符合自动配置条件的bean定义加载到IoC容器,仅此而已!
@EnableAutoConfiguration
会根据类路径中的jar依赖为项目进行自动配置,如:添加了spring-boot-starter-web
依赖,会自动添加Tomcat和Spring MVC的依赖,Spring Boot会对Tomcat和Spring MVC进行自动配置。

@EnableAutoConfiguration作为一个复合Annotation,其自身定义关键信息如下:
@SuppressWarnings("deprecation")
@Target(ElementType.TYPE)
@Retention(RetentionPolicy.RUNTIME)
@Documented
@Inherited
@AutoConfigurationPackage
@Import(EnableAutoConfigurationImportSelector.class)
public @interface EnableAutoConfiguration {
...
}
其中,最关键的要属@Import(EnableAutoConfigurationImportSelector.class)
,借助EnableAutoConfigurationImportSelector,@EnableAutoConfiguration
可以帮助SpringBoot应用将所有符合条件的@Configuration
配置都加载到当前SpringBoot创建并使用的IoC容器。就像一只“八爪鱼”一样,借助于Spring框架原有的一个工具类:SpringFactoriesLoader
的支持,@EnableAutoConfiguration
可以智能的自动配置功效才得以大功告成!

自动配置幕后英雄:SpringFactoriesLoader详解
SpringFactoriesLoader属于Spring框架私有的一种扩展方案,其主要功能就是从指定的配置文件META-INF/spring.factories
加载配置。
public abstract class SpringFactoriesLoader {
//...
public static <T> List<T> loadFactories(Class<T> factoryClass, ClassLoader classLoader) {
...
}
public static List<String> loadFactoryNames(Class<?> factoryClass, ClassLoader classLoader) {
....
}
}
配合@EnableAutoConfiguration
使用的话,它更多是提供一种配置查找的功能支持,即根据@EnableAutoConfiguration
的完整类名org.springframework.boot.autoconfigure.EnableAutoConfiguration
作为查找的Key,获取对应的一组@Configuration
类。

上图就是从SpringBoot的autoconfigure依赖包中的META-INF/spring.factories
配置文件中摘录的一段内容,可以很好地说明问题。
所以,@EnableAutoConfiguration
自动配置的魔法骑士就变成了:从classpath中搜寻所有的META-INF/spring.factories
配置文件,并将其中org.springframework.boot.autoconfigure.EnableutoConfiguration
对应的配置项通过反射(Java Refletion)实例化为对应的标注了@Configuration
的JavaConfig形式的IoC容器配置类,然后汇总为一个并加载到IoC容器。
二、深入探索SpringApplication执行流程
根据classpath里面是否存在某个特征类 org.springframework.web.context.ConfigurableWebApplicationContext
来决定是否应该创建一个为Web应用使用的ApplicationContext类型。使用
SpringFactoriesLoader
在应用的classpath中查找并加载所有可用的ApplicationContextInitializer
。使用
SpringFactoriesLoader
在应用的classpath中查找并加载所有可用的ApplicationListener
。推断并设置main方法的定义类。
2) SpringApplication实例初始化完成并且完成设置后,就开始执行run方法的逻辑了,方法执行伊始,首先遍历执行所有通过SpringFactoriesLoader
可以查找到并加载的SpringApplicationRunListener
。调用它们的started()
方法,告诉这些SpringApplicationRunListener
,“嘿,SpringBoot应用要开始执行咯!”。
3) 创建并配置当前Spring Boot应用将要使用的Environment(包括配置要使用的PropertySource以及Profile)。
4) 遍历调用所有SpringApplicationRunListener
的environmentPrepared()
的方法,告诉他们:“当前SpringBoot应用使用的Environment准备好了咯!”。
5) 如果SpringApplication的showBanner属性被设置为true,则打印banner。
6) 根据用户是否明确设置了applicationContextClass
类型以及初始化阶段的推断结果,决定该为当前SpringBoot应用创建什么类型的ApplicationContext
并创建完成,然后根据条件决定是否添加ShutdownHook,决定是否使用自定义的BeanNameGenerator
,决定是否使用自定义的ResourceLoader
,当然,最重要的,将之前准备好的Environment设置给创建好的ApplicationContext
使用。
7) ApplicationContext创建好之后,SpringApplication会再次借助Spring-FactoriesLoader
,查找并加载classpath中所有可用的ApplicationContext-Initializer
,然后遍历调用这些ApplicationContextInitializer
的initialize
(applicationContext)方法来对已经创建好的ApplicationContext
进行进一步的处理。
8) 遍历调用所有SpringApplicationRunListener
的contextPrepared()
方法。
9) 最核心的一步,将之前通过@EnableAutoConfiguration
获取的所有配置以及其他形式的IoC容器配置加载到已经准备完毕的ApplicationContext
。
10) 遍历调用所有SpringApplicationRunListener
的contextLoaded()
方法。
11) 调用ApplicationContext的refresh()方法,完成IoC容器可用的最后一道工序。
12) 查找当前ApplicationContext
中是否注册有CommandLineRunner
,如果有,则遍历执行它们。
13) 正常情况下,遍历执行SpringApplicationRunListener
的finished()
方法、(如果整个过程出现异常,则依然调用所有SpringApplicationRunListener
的finished()
方法,只不过这种情况下会将异常信息一并传入处理)
去除事件通知点后,整个流程如下:

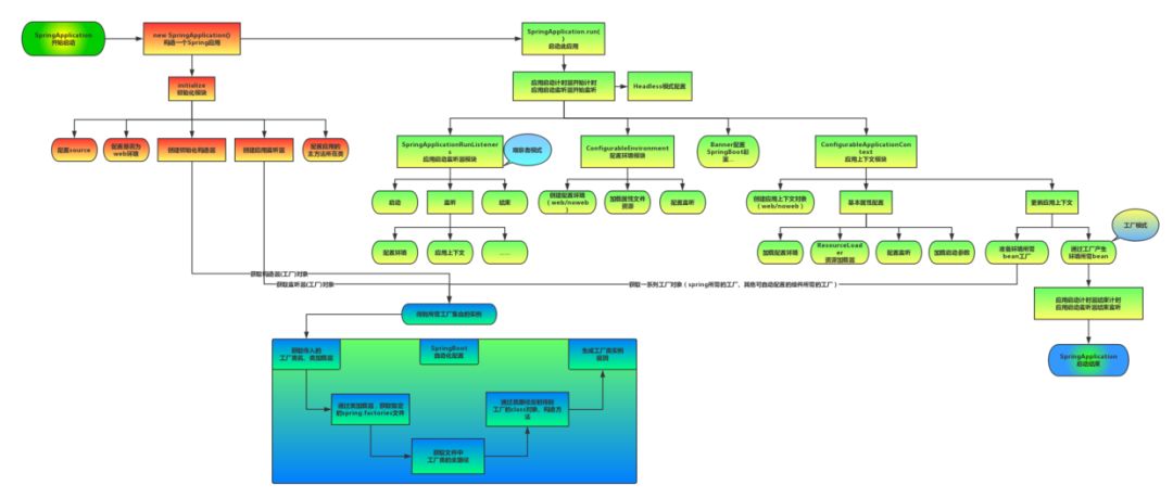
本文以调试一个实际的SpringBoot启动程序为例,参考流程中主要类类图,来分析其启动逻辑和自动化配置原理。

总览:
第一部分进行SpringApplication的初始化模块,配置一些基本的环境变量、资源、构造器、监听器;
第二部分实现了应用具体的启动方案,包括启动流程的监听模块、加载配置环境模块、及核心的创建上下文环境模块;
第三部分是自动化配置模块,该模块作为springboot自动配置核心,在后面的分析中会详细讨论。在下面的启动程序中我们会串联起结构中的主要功能。
启动:
每个SpringBoot程序都有一个主入口,也就是main方法,main里面调用SpringApplication.run()
启动整个spring-boot程序,该方法所在类需要使用@SpringBootApplication
注解,以及@ImportResource
注解(if need),@SpringBootApplication
包括三个注解,功能如下:
@EnableAutoConfiguration
:SpringBoot根据应用所声明的依赖来对Spring框架进行自动配置。@SpringBootConfiguration
(内部为@Configuration
):被标注的类等于在spring的XML配置文件中(applicationContext.xml
),装配所有bean事务,提供了一个spring的上下文环境。@ComponentScan
:组件扫描,可自动发现和装配Bean,默认扫描SpringApplication的run方法里的Booter.class
所在的包路径下文件,所以最好将该启动类放到根包路径下。

SpringBoot启动类

run方法中去创建了一个SpringApplication实例,在该构造方法内,我们可以发现其调用了一个初始化的initialize方法


这里主要是为SpringApplication对象赋一些初值。构造函数执行完毕后,我们回到run方法

该方法中实现了如下几个关键步骤:
1.创建了应用的监听器SpringApplicationRunListeners
并开始监听
2.加载SpringBoot配置环境(ConfigurableEnvironment
),如果是通过web容器发布,会加载StandardEnvironment
,其最终也是继承了ConfigurableEnvironment
,类图如下

可以看出,*Environment最终都实现了PropertyResolver接口,我们平时通过environment对象获取配置文件中指定Key对应的value方法时,就是调用了propertyResolver接口的getProperty方法
3.配置环境(Environment
)加入到监听器对象中(SpringApplicationRunListeners
)
4.创建run方法的返回对象:ConfigurableApplicationContext
(应用配置上下文),我们可以看一下创建方法:

方法会先获取显式设置的应用上下文(applicationContextClass
),如果不存在,再加载默认的环境配置(通过是否是web environment
判断),默认选择AnnotationConfigApplicationContext
注解上下文(通过扫描所有注解类来加载bean),最后通过BeanUtils实例化上下文对象,并返回。
ConfigurableApplicationContext类图如下:

主要看其继承的两个方向:
LifeCycle:生命周期类,定义了start启动、stop结束、isRunning是否运行中等生命周期空值方法 ApplicationContext:应用上下文类,其主要继承了beanFactory(bean的工厂类)
listeners、environment、applicationArguments、banner等重要组件与上下文对象关联
6.接下来的refreshContext(context)
方法(初始化方法如下)将是实现spring-boot-starter-*
(mybatis、redis等)自动化配置的关键,包括spring.factories
的加载,bean的实例化等核心工作。

自动化配置:

SpringBoot自动配置模块
SpringFactoriesLoader,即Spring工厂加载器,该对象提供了
loadFactoryNames方法,入参为factoryClass和classLoader,即需要传入上图中的工厂类名称和对应的类加载器,方法会根据指定的classLoader,加载该类加器搜索路径下的指定文件,即
spring.factories文件,传入的工厂类为接口,而文件中对应的类则是接口的实现类,或最终作为实现类,所以文件中一般为如下图这种一对多的类名集合,获取到这些实现类的类名后,
loadFactoryNames方法返回类名集合,方法调用方得到这些集合后,再通过反射获取这些类的类对象、构造方法,最终生成实例。

工厂接口与其若干实现类接口名称

SpringBoot自动化配置关键组件关系图
mybatis-spring-boot-starter
、spring-boot-starter-web
等组件的META-INF文件下均含有spring.factories
文件,自动配置模块中,SpringFactoriesLoader
收集到文件中的类全名并返回一个类全名的数组,返回的类全名通过反射被实例化,就形成了具体的工厂实例,工厂实例来生成组件具体需要的bean。
之前我们提到了EnableAutoConfiguration
注解,其类图如下:

可以发现其最终实现了ImportSelector
(选择器)和BeanClassLoaderAware
(bean类加载器中间件),重点关注一下AutoConfigurationImportSelector
的selectImports
方法。


该方法中的getCandidateConfigurations
方法,通过方法注释了解到,其返回一个自动配置类的类名列表,方法调用了loadFactoryNames
方法,查看该方法

在上面的代码可以看到自动配置器会根据传入的factoryClass.getName()
到项目系统路径下所有的spring.factories
文件中找到相应的key,从而加载里面的类。我们就选取这个mybatis-spring-boot-autoconfigure
下的spring.factories
文件

进入org.mybatis.spring.boot.autoconfigure.MybatisAutoConfiguration
中,主要看一下类头:

发现Spring的@Configuration
,俨然是一个通过注解标注的springBean,继续向下看,
@ConditionalOnClass({ SqlSessionFactory.class, SqlSessionFactoryBean.class})
:当存在SqlSessionFactory.class
,SqlSessionFactoryBean.class
这两个类时才解析MybatisAutoConfiguration
配置类,否则不解析这一个配置类,make sence,我们需要mybatis为我们返回会话对象,就必须有会话工厂相关类。@CondtionalOnBean(DataSource.class)
:只有处理已经被声明为bean的dataSource。@ConditionalOnMissingBean(MapperFactoryBean.class)
这个注解的意思是如果容器中不存在name指定的bean则创建bean注入,否则不执行(该类源码较长,篇幅限制不全粘贴)
以上配置可以保证sqlSessionFactory、sqlSessionTemplate、dataSource
等mybatis所需的组件均可被自动配置,@Configuration
注解已经提供了Spring的上下文环境,所以以上组件的配置方式与Spring启动时通过mybatis.xml文件进行配置起到一个效果。
通过分析我们可以发现,只要一个基于SpringBoot项目的类路径下存在SqlSessionFactory.class
, SqlSessionFactoryBean.class
,并且容器中已经注册了dataSourceBean,就可以触发自动化配置,意思说我们只要在maven的项目中加入了mybatis所需要的若干依赖,就可以触发自动配置,但引入mybatis原生依赖的话,每集成一个功能都要去修改其自动化配置类,那就得不到开箱即用的效果了。
所以Spring-boot为我们提供了统一的starter可以直接配置好相关的类,触发自动配置所需的依赖(mybatis)如下:

这里是截取的mybatis-spring-boot-starter
的源码中pom.xml文件中所有依赖:

因为maven依赖的传递性,我们只要依赖starter就可以依赖到所有需要自动配置的类,实现开箱即用的功能。
也体现出Springboot简化了Spring框架带来的大量XML配置以及复杂的依赖管理,让开发人员可以更加关注业务逻辑的开发。
作者:平凡希
来源:http://39sd.cn/BFF6E
推荐阅读

-关注搬运工来架构,与优秀的你一同进步-
【版权声明】本着分享学习的目的,本公众号有部分文章来源于网络,版权归原作者所有!若您觉得侵权且要求删除,请您留言或者联系公众号小编,谢谢!




